Explore life at Liffey College through our gallery. From our historic city-centre campus to classroom moments, student activities and special events, these images capture the energy, diversity and community that make studying at Liffey College a unique experience.

Gallery

Contacts

+353 86 123 2008

+353 1 444 444 7

info@liffeycollege.ie

67 Harcourt Street, Dublin 2, Ireland.

Organisation Structure

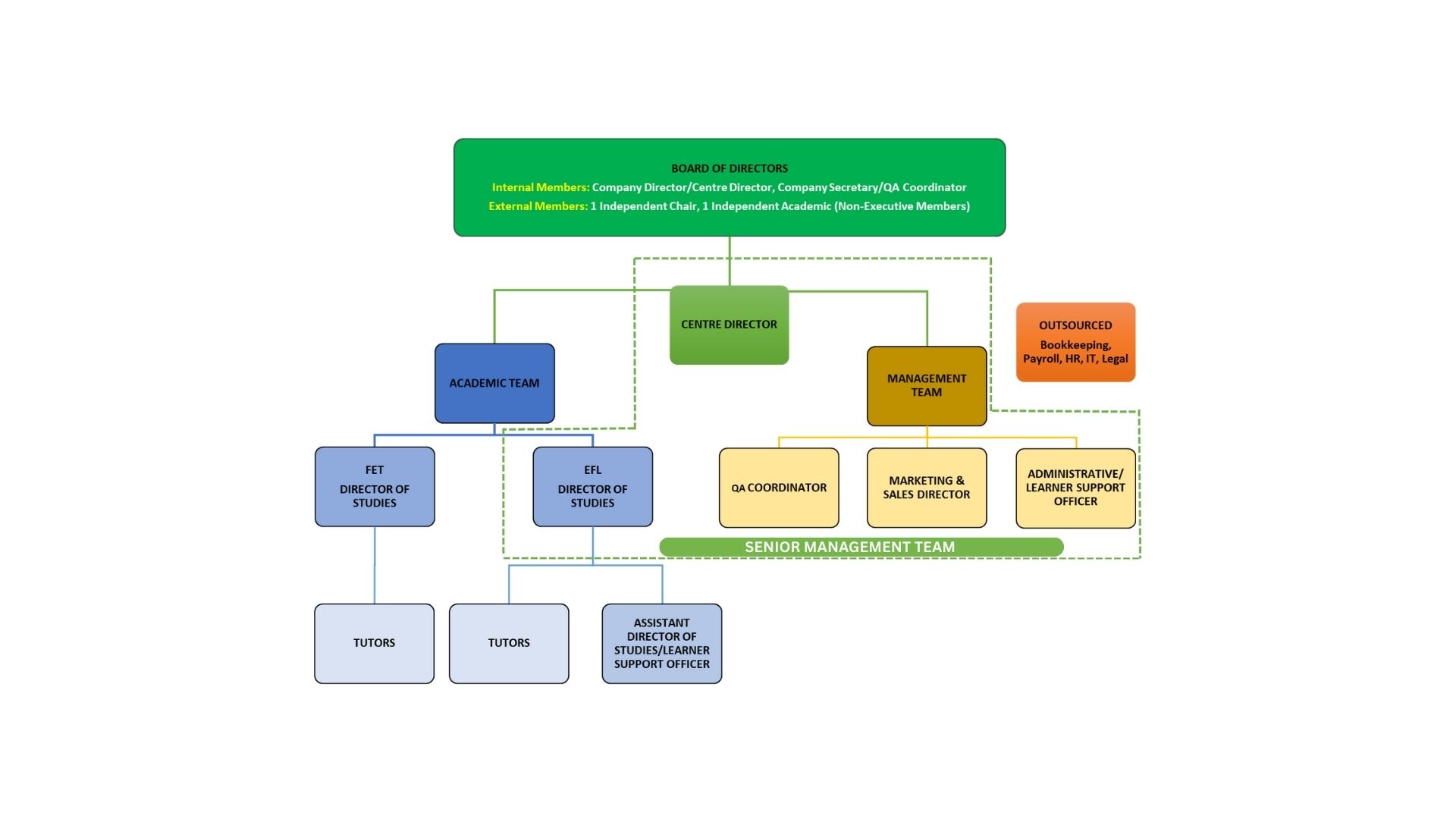
Governance Structure

Floor Plan